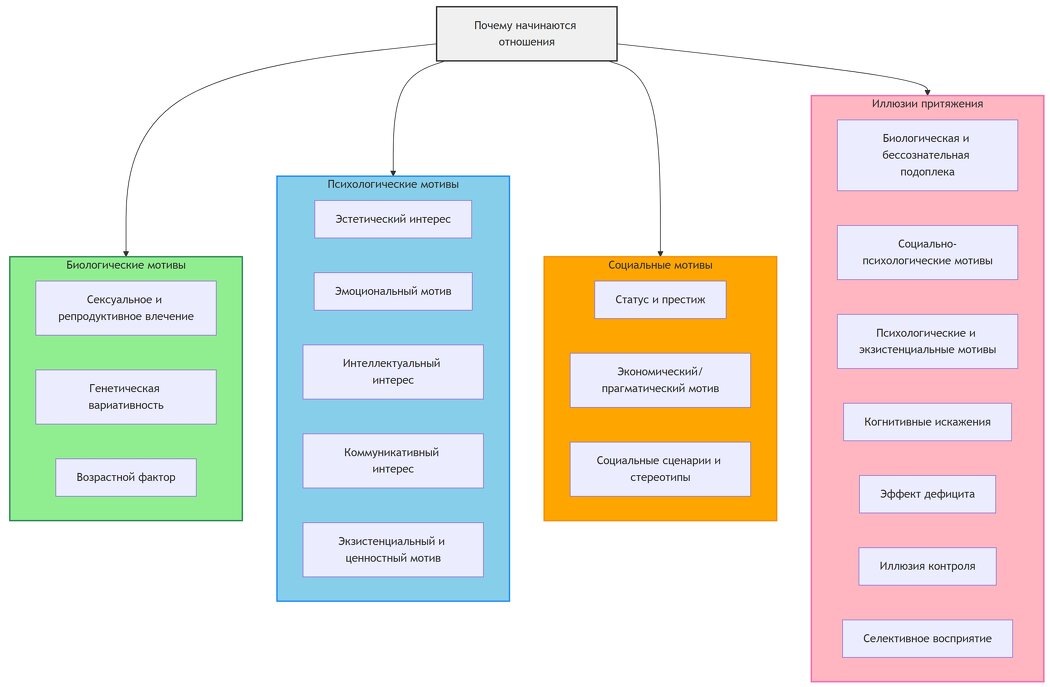
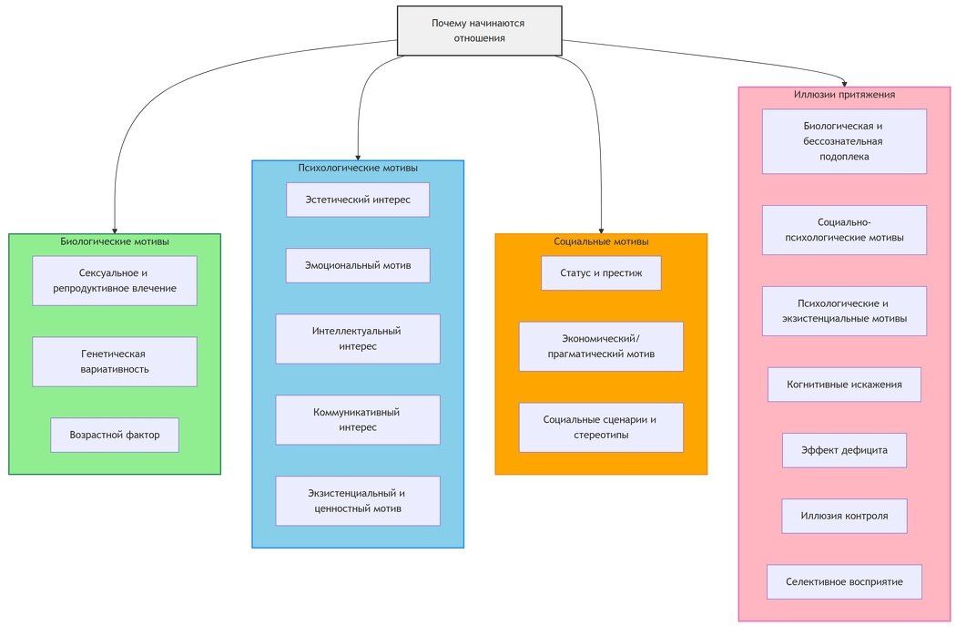
Отношения — это сложный феномен, за которым скрываются множество причин и мотивов. Возникает вопрос: почему мы выбираем партнеров, которые порой абсолютно не соответствуют нашим ожиданиям? Для понимания данной темы нужно учитывать как биологические, так и социально-психологические аспекты.
Мотивы, движущие отношениями
Многие воспринимают начало отношений через призму внешней привлекательности или сексуального влечения, однако реальный спектр мотиваций намного шире. Например, бывает, что женщина с четким представлением о своем идеальном партнере начинает встречаться с человеком, который не соответствует ее критериям. Это часто происходит из-за разрыва между сознательными установками и бессознательными желаниями.
Биологические и психологические факторы
- Биология и эволюция: Установка на продолжение рода лежит в основе многих влечений. Бессознательный поиск генетической совместимости может объяснять интерес к противоположным типам внешности и темперамента.
- Эмоциональные и социальные потребности: Люди порой вступают в отношения не только ради романтики, но и для удовлетворения высоких эстетических, эмоциональных и интеллектуальных запросов, а также для повышения статуса в обществе.
Иллюзии и искажения при выборе
Ошибка выбора — это часто лишь видимая сторона. Фактически, это сложные механизмы, связанные с познавательными и эмоциональными искажениями. Например, эффект дефицита заставляет воспринимать редкость как высокую ценность, а иллюзия контроля может приводить к попыткам изменить партнера. Эти факторы работают на подсознательном уровне и могут затуманить более рациональный подход к выбору спутника жизни.
Понимание этих механизмов является важным для личностного роста. Специалисты помогают клиентам осознать свои истинные потребности, что может привести к улучшению качества отношений и снижению вероятности повторения негативных сценариев в будущем, пишет Сайт психологов b17.ru.









































